联系电话0577-88415738
传真号码0577-88436866
新闻中心
新闻中心 > 首页
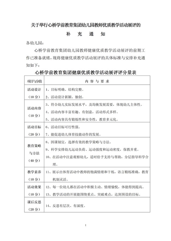
关于举行心桥学前教育集团幼儿园教师优质教学活动展评的补充通知 发表时间:2013/11/22 16:35:35
法人代表:徐炳兴 园长:周罗琴 网络管理:南蓓雷 地址:温州市新桥中心住宅区11组团温州市新桥第一幼儿园 联系电话:0577-88415738 传真:0577-88436866 Copyright ©2006 ChinaBabys, Inc. All Rights Reserved. 中国宝宝 浙ICP备14027921号-1 本网站由温州圣火高科技有限公司全程策划 鼎力合作 网站广告招商:0577-88415738 您是第 54960307 位访问者
浙ICP备14027921号-1